Instance Verification Kit (IVK)
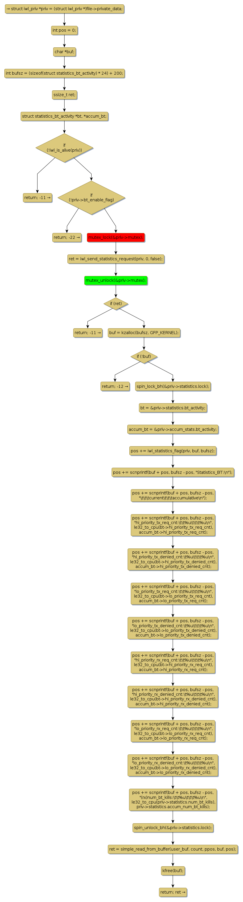
mutex lock @ [49161+25+/linux-3.19-rc1/drivers/net/wireless/iwlwifi/dvm/debugfs.c]
Instance Signature: mutex
|
The Matching Pair Graph:
|
|
Function Name
|
Control Flow Graph (CFG)
|
Events Flow Graph (EFG)
|
Source Correspondence
|
|
iwl_dbgfs_ucode_bt_stats_read
|
|
|
[48675+29+/linux-3.19-rc1/drivers/net/wireless/iwlwifi/dvm/debugfs.c]
|